Laurence Roope, University of Oxford and Philip Clarke, University of Oxford

September 4, 2020//-In the race to develop a COVID-19 vaccine, a lot of attention has been paid to the types of vaccines being developed and their progress through the various stages of clinical trial.
A lot less attention has been paid to what happens after a vaccine is approved by the regulators.
As recognised by a US scientific committee, governments need to start planning how they will distribute a vaccine efficiently and fairly, because, when a vaccine is approved, most countries won’t have enough doses to vaccinate everyone.
Governments need to make decisions now so that vaccine allocation can begin as soon as one becomes available. Without a clear plan, valuable time will be lost and governments may be forced into quick decisions that fail to realise the full potential of a vaccine.
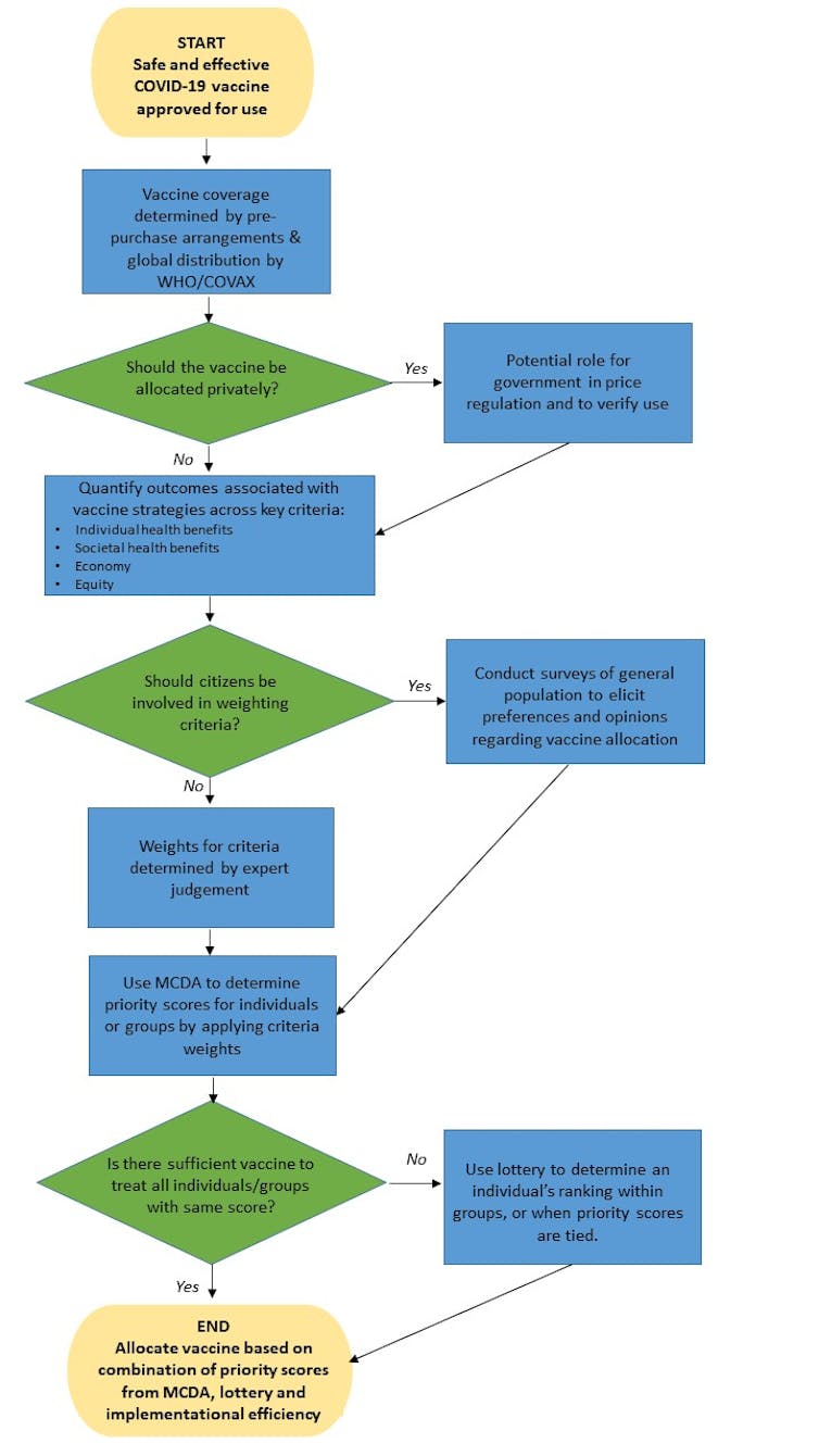
So what are these decisions governments must make? First, should they allow the vaccine to be bought privately or only through public channels, such as a country’s national health service?
In most countries, people can gain preferential access to most medicines by buying them privately. However, the pandemic is arguably akin to a war situation where vital goods in limited supply should be rationed.
Next, what criteria should be used to decide how to allocate the initially limited doses of the vaccine? Prioritising who should receive the vaccine will involve balancing different, sometimes competing, considerations.
Key considerations must include: reducing the most severe health effects of COVID-19, reducing the rate of transmission, and allowing the economy to return to normal.
The allocation must also be fair. This is especially important considering that COVID-19 affects disadvantaged groups particularly badly. So vaccination programmes could also be assessed according to how much they are likely to increase or decrease existing inequalities.
Governments should also plan what to do if there are not enough doses to cover all people assigned the same priority. Arguably the fairest way to do this would be to hold a lottery.
Developing a framework
Vaccinating a particular group will have a variety of effects. It will help to prevent severe COVID-19 among those vaccinated. It will reduce the spread of the virus because those vaccinated will be less likely to pass the virus to others. And it may enable people to return to work safely, helping the economy get back to normal.
Governments should assess the likely size of these effects, based on the best evidence, when considering how high a priority any particular group should get.
Fortunately, there is more and more evidence available to help. With the help of scientists, governments now need to bring all this evidence together and create a framework – as we recommend in our recent paper – for understanding the likely benefits of adopting different vaccine-allocation strategies.
The framework will need to include an evaluation of the relative benefits of vaccinating different groups. For example, predicting the overall benefits of vaccinating people who work in the retail and service sector may entail taking into account health benefits to staff, societal health benefits via lower transmission to shoppers, and benefits to the economy such as allowing more shops to open.
Similarly, those caring for elderly relatives may gain only a small individual health benefit, but their vaccination may prevent COVID-19 in the people they look after, and allow them to return to their office without worrying so much about passing the virus to their elderly loved ones.

Author provided, CC BY-NC
Beyond combining evidence from research to assess the probable benefits of vaccination strategies, governments and researchers could seek public opinion on key aspects of the vaccine distribution. Scientists have long advocated for public participation in medical research.
Views from the public could inform the extent to which a vaccination strategy prioritises health benefits versus wider benefits, such as enabling a safe return to schools and protecting jobs and the economy.
Also, public opinion could inform whether private sale of a vaccine should be banned and whether it could be distributed via lotteries among those with equal need.
As well as developing clear criteria on which to base allocation, many practical issues about the vaccine roll-out will need to be resolved, such as the cost and efficiency of administering it at the workplace as opposed to in hospitals and clinics.
While governments need to make decisions at a national level, there also needs to be a coordinated international effort. To date, high-income countries have already ordered more than two billion vaccine doses.
International efforts to acquire a similar number of doses for low and middle-income countries are struggling to gain traction. The infectious nature of COVID-19 means that it is in the interest of all countries to ensure the pandemic is contained globally.
The race to defeat COVID-19 will be won in stages. After developing a vaccine, the next challenge will involve its allocation. We should prepare for this stage now. As most athletes will attest, preparation is the key to a strong performance.![]()
Laurence Roope, Senior Researcher, Health Economics, University of Oxford and Philip Clarke, Professor of Health Economics, University of Oxford
This article is republished from The Conversation under a Creative Commons license. Read the original article.


